快訊

    【無菸有影嘸2-2】禁菸不等於無菸!看韓國「氣球效應」與日本「分菸治理」 反思台灣的死角困境

    2026-03-09 08:10 / 作者 洪敏隆
    聖水洞兩條主要逛街街道,沿途設置10座智能吸菸亭。洪敏隆攝
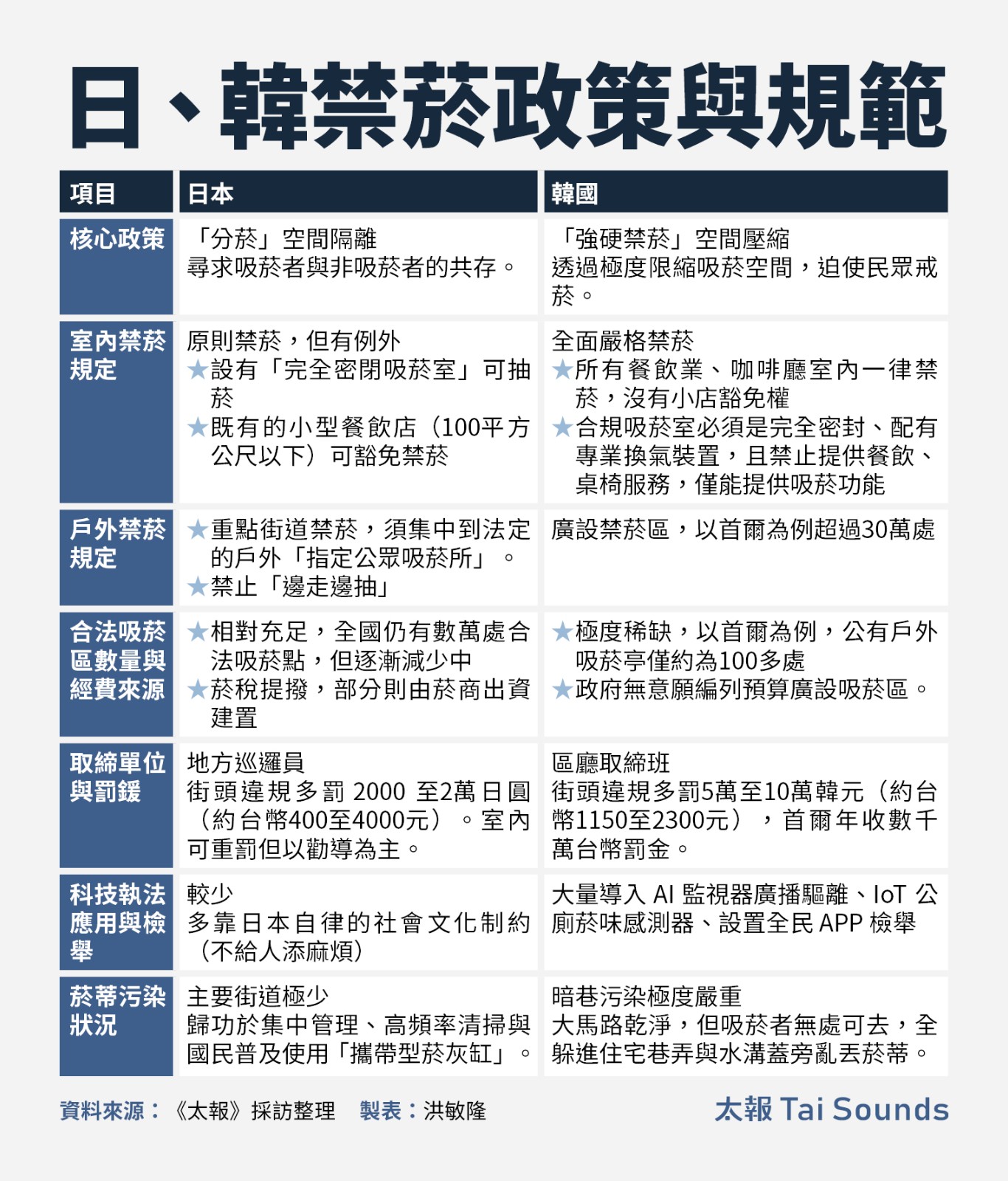
    禁菸,不等於無菸。它需要一套空間規畫、社會治理、文化調節與法律執行的完善規畫。鄰近的韓國採「空間壓縮」,日本則採「分菸隔離」,截然不同的治理邏輯,反思台灣現行菸害防制政策的盲點與出路。

    在韓國首爾熱門觀光勝地聖水洞,可以看到一座座寬6公尺、高3公尺的吸菸亭,每座高達9600萬韓元(約台幣220萬元),造價不菲,具有自動滅火與粉碎菸蒂,去除毒性可製成熱塑性木材的智能菸灰缸,亭內並採用負壓技術,配備空氣淨化與冷暖氣。

    首爾的城東區廳在全區設置14座官方主導的智能吸菸亭,其中,在最熱鬧的聖水洞1街與2街沿途就多達10座,有趣的是,觀察現場可以發現,雖然不少吸菸者並未真正走進這座密閉亭內,仍習慣在亭外周邊抽菸,但這座設施卻成功發揮了強大的「錨定效應(Anchor Effect)」。

    在韓國首爾觀光勝地聖水洞的智能吸菸亭,雖然有很多癮君子仍在亭外抽菸,但有達到錨定效應。洪敏隆攝


    智能吸菸亭的菸灰缸可以自動分解菸蒂,還可以回收資源再利用。洪敏隆攝


    智能吸菸亭有錨定效應 走出聖水洞卻少見

    吸菸者被吸菸亭這個「地標」給錨定,知道這裡是可以合法吞雲吐霧的灰色地帶。這個現象雖然不完美,但卻意外地保持了聖水洞的商業區域,尤其是主幹道的整潔。官方2024年民調顯示,民眾整體滿意度高達87.4%;其中,非吸菸者的滿意度更是壓倒性地高達95.1%。

    韓國首爾禁菸地點多達3萬多處,相當於全台灣的數量。洪敏隆攝


    然而,廣設智能吸菸亭的聖水洞,只是首爾極少數的「特例」。韓國的菸害防制政策在過去10年間,跟台灣一樣經歷非常快速且強硬的推進,2015年實施全國餐飲業、咖啡廳、酒吧等場所「室內全面禁菸」,並給予地方政府極大的權力劃定戶外禁菸區,以首爾為例,至2023年底法定禁菸區就有30萬1063處(全台灣至2024年底是3萬3997處),各區廳政府把主要幹道都列為禁菸區。

    然而,相對於政府大規模的禁菸,對於設置公共戶外吸菸設施卻很消極,根據首爾市政府2023-2024年的資料,全首爾25個行政區,官方設立的公共戶外吸菸設施僅有118處,且分配極不均,有多個行政區如某些住宅密集區,是「完全沒有」設立半個公共吸菸室。

    首爾在聖水洞以外,設置的戶外吸菸室並不多,大都會設在天橋下橋墩處等處。洪敏隆攝


    天羅地網的科技執法 AI抓現行犯,全民手機成最強監視器

    不只是強硬禁菸的「空間壓縮」,首爾多數各區廳比較願意「投資」科技取締,例如瑞草區建置AI 影像辨識技術,當街道上的監視器捕捉畫面中人物「點火」、「手持香菸靠近嘴巴」或「吐出煙霧」的特定動作,監視器上方的擴音器會播放警告廣播例如:「這裡是禁菸區,請立即停止吸菸,否則將面臨罰款」,同時閃爍紅色警示燈,對極度在意他人眼光的韓國人來說,具有非常強大的制止效果。

    另外,為了對付躲在公廁、大樓樓梯間等「監視器死角」偷抽菸,韓國大量引進IoT感測技術,偵測到空氣中的尼古丁微粒、高溫變化與特殊氣體,發送手機推播通知給該建築的管理員或區廳的取締班,讓他們能第一時間趕到現場「抓現行犯」。


    韓國用AI抓禁菸區的違規行為。照片取自瑞草區廳網站


    另外,國家級的 APP「安全申報」(안전신문고),全民的手機變成了最大的監視網路,民眾在禁菸區看到有人違規吸菸,可以直接使用 APP 拍照或錄影上傳,並附上時間與地點定位,首爾2024年開出違規吸菸罰鍰高達27億4700 萬韓元(約台幣 6300萬元)。

    極限壓縮的「氣球效應」 政策轉向「私有共享」解套

    不過,韓國的菸害治理雖然成功清淨主幹道與公共視野,但同時把吸菸者擠壓至住宅巷弄、暗角地帶與未配置設施的灰色空間。首爾市因為大馬路不准抽,政府又不設吸菸區,吸菸者全數湧入監視器拍不到的住宅區周邊暗巷,讓「氣球效應」徹底浮現,例如江南站附近的巷弄就被戲稱為「兔子洞」,煙霧瀰漫、菸蒂滿地,讓無辜的周遭住戶與路人苦不堪言。

    記者直擊清晨首爾清潔隊員在暗巷掃出的龐大菸蒂及菸盒。洪敏隆攝


    因此,除了聖水洞開始密集設置戶外吸菸室,這兩年首爾市政府開始鼓勵民間大樓、企業總部在其「私有地」附設的吸菸區,現在全首爾約有8000處,且很多並非只供該大樓的員工或顧客使用。

    記者實地前往位於乙支四路的乙支雙子塔 (Eulji Twin Tower),在1樓後方設立專門的獨立室內吸菸室,吸菸室雖在室內,但外面有大片綠籬淨化空氣,記者向1樓的服務台保全人員詢問具體位置,也會得到指引,沿途也會有「흡연실」(吸菸室) 標誌的指引,附近因為鄰近德壽中學方向的步道,吸菸室「共享」模式,也讓學校周邊暗巷偷抽的情況明顯改善。

    乙支雙子塔設置的大型吸菸室。洪敏隆攝


    乙支雙子塔後方一樓的吸菸室,有明確指引標示。洪敏隆攝


    相比韓國從空間壓縮與高壓執法,到現在開始推動的吸菸室,是參考日本長期策略「分菸治理」,此制度性的思維:不是全面排除吸菸空間,而是藉由大量的合法吸菸點與嚴格隔離設施達成菸害控制。

    隔離取代消滅 日本「分菸治理」給合法需求一個容身之處

    在日本東京及其他多數都市區,戶外繁華及人多路段都是禁止邊走邊抽菸,轉捩點是因為2002年的東京千代田區,曾發生邊走邊吸菸導致兒童眼睛被灼傷的事件,東京率先制定《路上喫煙禁止條例》,隨後各大城市紛紛跟進,很多區域尤其是車站周邊、商店街、觀光景點都劃設為「路上喫煙禁止地區」,禁止邊走邊抽菸,甚至連停下來抽菸都不行。

    不過,相較於室內禁菸嚴格的韓國和台灣,日本過去被戲稱為「抽菸者的天堂」,在室內用餐或工作時,身邊有人吞雲吐霧是家常便飯,由於國際奧委會(IOC)長期推動「無菸奧運」,要求主辦城市必須有嚴格的禁菸措施,為迎接2020東京奧運,日本大幅修訂《健康增進法》,才確立「室內原則全面禁菸」的基礎。

    日本多數城市主要街道,嚴禁民眾邊走邊抽菸。洪敏隆攝


    室內禁菸有例外 菸稅是建置吸菸室主要來源

    然而,為了減少對小本經營店家的衝擊,日本的室內禁菸有「豁免條款」,法令施行前就已營業、店鋪面積在100 平方公尺以下且資本額5000萬日圓以下的餐廳,只要在門口標示「可吸菸」,目前仍被允許在座席抽菸(但禁止 20歲以下者進入)。

    在東京留學、工作長達21年的葉佳瑋觀察,日本室外禁菸比台灣、韓國嚴,室內抽菸卻有比這兩國寬,但是有一個核心邏輯「分菸(空間隔離)」非常值得各國學習:與其讓吸菸者四處躲藏、亂丟菸蒂,不如給他們一個規劃好的地方「抽到爽」,藉此將吸菸者與非吸菸者徹底「隔離」開來。

    日本各主要商場都會設置吸菸室。洪敏隆攝


    葉佳瑋說,日本以「大量供給取代全面排除」為邏輯,多數的商業空間或車站都會配備有封閉或半封閉的吸菸室,儘管熱鬧街道禁菸,只要忍一下,多走幾步路,就可以找到舒適且合法的吸菸點,日本的吸菸室大多採負壓排氣與空氣過濾,與一般室內空氣完全隔離,降低對外界影響。

    要讓民眾乖乖定點抽菸,提供舒適的吸菸室空間,所需成本也很可觀。日本政府推廣指定喫煙所,有一套具體的經費與法規配套。一是地方政府將部分香菸稅收入專款編列,用於建置與維護吸菸設施;二是政府提供中小企業及場所設置吸菸室的補助金;三是JT等日本菸草公司供資金與設計支援,使設施建置更具誘因。

    昂貴防護網的現實挑戰 務實轉向「定點劃設」

    然而,日本的高規格分菸制度近年也面臨嚴峻挑戰,設立一座符合法規包括強大排風、負壓過濾的封閉式吸菸所,成本不只是數百萬台幣的建置經費,依照東京都計算,每年維持費約要179萬日圓(約台幣36萬元),沉重的財政負擔讓許多地方政府吃不消。

    面對經費與鄰避效應的雙重壓力,日本許多地方開始採取更為務實的「定點劃設」而非「興建密閉室」。以岡山縣的JR倉敷站為例,地方政府在車站周邊設立「指定喫煙所」。這並非昂貴的負壓玻璃屋,而是在開放空間中,透過明顯的告示牌劃定區域,並設置大型菸灰缸,實地觀察,只要指引明確且配合國民素質,不一定要花費巨資,也能達到集中管理菸害的效果。

    因為吸菸室造價及管理經費龐大,日本部分區域如倉敷車站前,都改為露天定點抽菸空間。洪敏隆攝


    制度與文化的雙軌並行 「不添麻煩」的強大自律才是終極潤滑劑

    在福岡工作的台灣人小P認為,日本執行相關禁菸政策可以成功,社會文化的作用不可忽視。因為日本社會普遍有高度的「不給他人添麻煩(迷惑をかけない)」的生活倫理,這使得吸菸者不僅遵守規定,也常自覺避免讓菸味與菸蒂干擾他人,多數人會準備攜帶型菸灰缸,因此可以維持街道整潔,很少看到菸蒂,「這個強大的集體規範,不是因為執法,而是經年累月養成的文化自律。」



    韓國的經驗顯示,若只是把合法吸菸的空間壓縮到極致,最終只會把吸菸行為推向未被管理的灰色地帶,形成新的社會問題。禁菸並非等於讓吸菸者無地可逃,而是要考慮到行為的合法需求與社會整體秩序。

    然而,日本的分菸制度之所以成功,不只是有足夠的「喫煙所」,自律文化才是成功的潤滑劑,該國制度與文化的雙軌治理,正是台灣目前所欠缺的另一層面。


    《太報》關心您
    吸菸有害健康且害人又害己,為防止菸害、維護國民健康目的,請洽戒菸診所或撥打免費戒菸專線:0800-63-63-63
    洪敏隆 收藏文章

    本網站使用Cookie以便為您提供更優質的使用體驗,若您點擊下方“同意”或繼續瀏覽本網站,即表示您同意我們的Cookie政策,欲瞭解更多資訊請見