快訊

    空降爭議延燒!民眾黨代表發動臨時會 要求落實提名時程

    2025-12-11 09:26 / 作者 陳祖傑
    民眾黨前發言人李有宜(右)宣布退黨,引發黨內質疑黨主席黃國昌(左)空降子弟兵。資料照
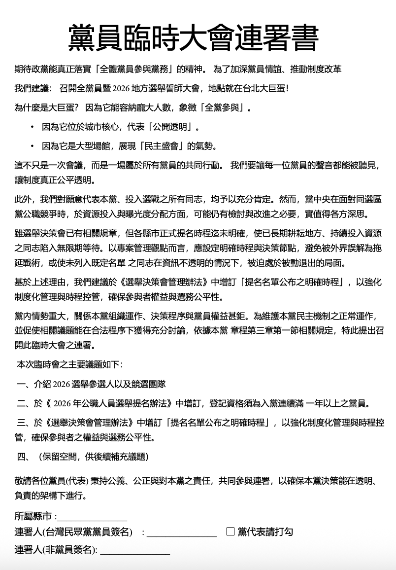
    民眾黨發言人李有宜日前宣布退黨,不少黨員抱不平,並把矛頭指向黨主席黃國昌,認為黃指派金門縣黨部前主委周曉芸化身「黃國昌新北服務處三蘆區主任」空降三重、蘆洲,讓人產生「內定」的懷疑;資深黨員更質疑初選時程不透明,讓地方小雞相當徬徨。據了解,已有黨代表準備發動臨時黨代表大會,相關連署書也曝光,其中要求《選舉決策會管理辦法》中增訂「提名名單公布之明確時程」,確保有意參選者權益與選務公平性。

    李有宜退黨引爆黨內爭議,曾經參與的2022年選舉的資深黨員就直指,跟3年前柯文哲時代相比,這次初選機制、時間表都充滿爭議,而且有許多曖昧不清的地方,如今傳出空降,更讓黨內不安、懷疑的氣氛迅速擴散,初選時程不清也讓小雞備受壓力,不知道終點在哪裡,尤其李有宜退黨後,有不少人心生擔憂、對中央產生不信任——會不會是黨中央在等待適合人選空降?如果有掌握中央資源的人選空降,自己居於劣勢,還要選下去嗎?

    根據民眾黨黨章,黨員代表大會為最高權力機關,每年召開一次,必要時由黨主席召開臨時會,或經五分之一黨員代表連署得召開臨時會。

    為了平息紛爭,據了解,有黨代表準備發動臨時黨代表大會,相關連署書也曝光,並在多個Line群組中發散,連署書主題為「期待政黨能真正落實全體黨員參與黨務的精神。為了加深黨員情誼、推動制度改革我們建議:召開全黨員暨2026地方選舉誓師大會,地點就在台北大巨蛋!」

    連署書指出,臨時黨代表大會不只是一次會議,而是一場屬於所有黨員的共同行動,要讓每一位黨員的聲音都能被聽見,讓制度真正公平透明,然而黨中央在面對同選區黨公職競爭時,在資源投入與曝光度分配方面,可能仍有檢討與改進之必要,值得各方深思。

    連署書也點出,雖然選舉決策會已有相關規章,但各縣市正式提名時程未明確,讓長期耕耘地方、持續投入資源之同志陷入無限期等待,以專案管理觀點而言,應設定明確時程與決策節點,避免被外界誤解為拖延戰術,或使未列入既定名單之同志在資訊不透明的情況下,被迫處於被動退出的局面。

    連署書也列出臨時大會的三大議題:

    一、介紹2026選舉參選人以及競選團隊
    二、於《2026年公職人員選舉提名辦法》中增訂,登記資格須為入黨連續滿一年以上之黨員。
    三、於《選舉決策會管理辦法》中增訂「提名名單公布之明確時程」,以強化制度化管理與時程控管,確保參與者之權益與選務公平性。


    針對空降爭議,有民眾黨代表發動臨時黨代表大會。讀者提供
    陳祖傑 收藏文章

    本網站使用Cookie以便為您提供更優質的使用體驗,若您點擊下方“同意”或繼續瀏覽本網站,即表示您同意我們的Cookie政策,欲瞭解更多資訊請見