快訊

    立院大亂鬥!「金門坦克」陳玉珍、柯建銘都栽了 藍綠10立委犯行一次看

    2026-02-12 14:53 / 作者 侯柏青
    立法院審議國會改革法案釀朝野嚴重衝突,多名藍綠立委從立院一路打到法院。資料照。周志豪攝
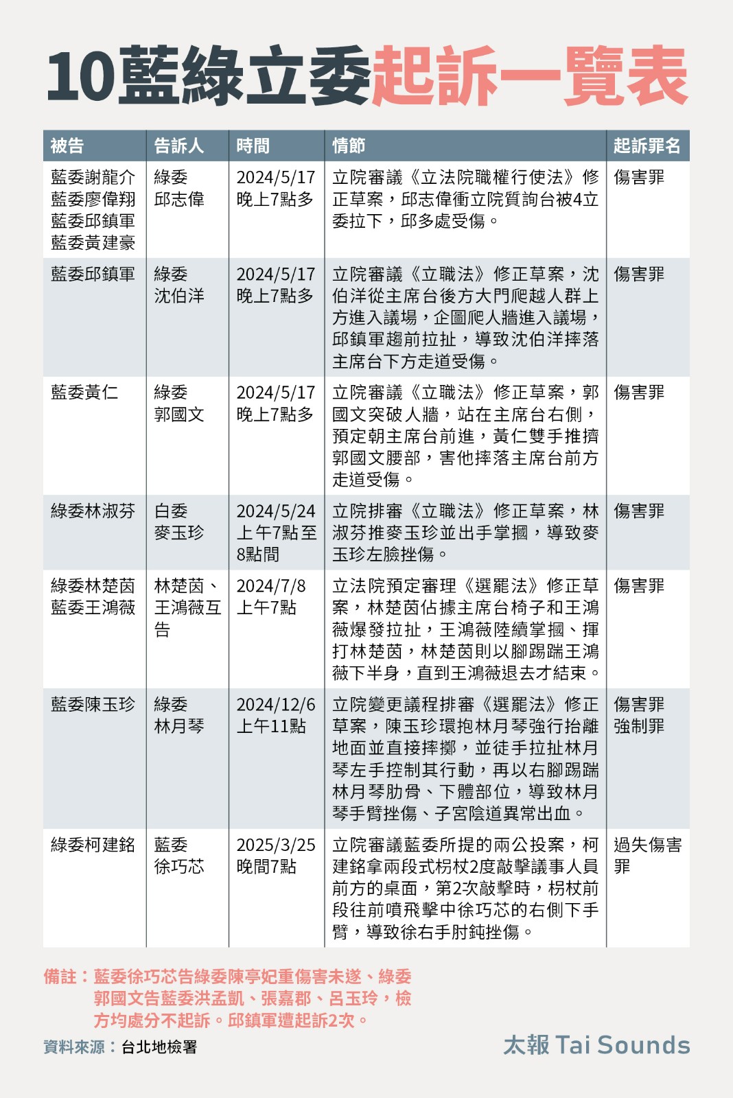
    立法院於2024年5月到2025年3月間審議《立法院職權行使法》及《公職人員選舉罷免法》修正草案、「反廢死、反戒嚴」等兩起公投案時,陸續爆發8起肢體衝突。藍綠從立院一路打到法院,台北地檢署今天一口氣起訴柯建銘、林楚茵及林淑芬等3綠委,以及「金門坦克」陳玉珍、王鴻薇、謝龍介、廖偉翔、邱鎮軍及黃建豪、黃仁等7藍委,寫下國會衝突案件起訴人數最高紀錄。

    《太報》帶讀者一起關心,10名藍綠立委為什麼被起訴,又涉犯那些罪名。

    立院大亂鬥,藍綠立委起訴犯行一次看。《太報》製表。
    侯柏青 收藏文章

    本網站使用Cookie以便為您提供更優質的使用體驗,若您點擊下方“同意”或繼續瀏覽本網站,即表示您同意我們的Cookie政策,欲瞭解更多資訊請見