2026-04-22 15:38
國民黨主席鄭麗文今日於國民黨中央黨部會見美國在台協會(AIT)處長谷立言。國民黨表示,雙方均強調,兩岸和平不僅對區域穩定至關重要,也符合國際社會的核心利益。兩岸關係應持續透過對話與和平發展來推進。
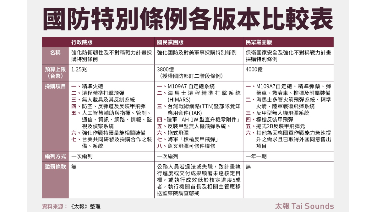
2026-04-22 12:10
美軍印太司令帕帕羅(Samuel Paparo)21日在聽證會上談及台灣國防預算議題,強調台灣應比美國更渴望強化台灣國防,「不能讓雞挨餓」,暗示通過國防特別預算非常重要。路透社報導,國民黨高層私下向美方保證,最終會批准一份強勁的國防預算。
2026-04-22 11:57
據南韓媒體今天(4/22)報導,駐韓美軍司令布朗森21日表示,薩德系統並未被移出朝鮮半島,駁斥了先前外媒的報導,他也強調,「戰時作戰指揮權」的移轉條件,必須觀察南韓軍方是否具備足夠能力,不能將「政治便利」凌駕於條件之上。
2026-04-22 11:24
總統賴清德原訂於今日(4/22)出訪非洲友邦史瓦帝尼,然而部分專機航程途經國家卻因中國以經濟脅迫強力施壓,臨時取消飛航許可,經國安團隊慎重評估後,決定暫緩行程。前總統陳水扁對此在臉書發文表示,中國對台外交基調就是挖光、堵光、擠光「三光政策」,「挖光」台灣所有的邦交國、「堵光」台灣的國際空間,「擠光」更是要把台灣擠出國際社會,這點從未改變過。
2026-04-22 11:18
因中國施壓塞席爾、模里西斯與馬達加斯加等三國取消航權,導致總統賴清德必須暫緩出訪友邦史瓦帝尼,引發美國政界強烈反彈。美國聯邦參、眾兩院多位重量級議員發聲,嚴厲譴責中共將民航航權「武器化」以孤立台灣,並直指部分國家屈服於北京壓力是「羞恥且危險」的行為。
2026-04-22 07:48
美國與伊朗的停火協議即將到期之際,美國總統川普週二(4/21)宣布,將延長停火期限,直到德黑蘭提出統一的終戰方案。美國媒體亦透露,原定前往巴基斯坦進行和平談判的副總統范斯也已暫緩行程。
2026-04-21 21:22
美國與伊朗達成的兩週暫時停火協議,只到週二(21日),週三即將過期。美國總統川普週二受訪時表示,他不打算單方延長停火,如果伊朗不來談,美軍已經補充彈藥,子彈上膛,隨時可以重新發動攻擊。
2026-04-21 19:07
因中國施壓,塞席爾、模里西斯、馬達加斯加三國無預警取消飛航許可,總統府今(4/21)晚宣布,賴清德取消出訪友邦史瓦帝尼行程。中國打壓我外交空間屢見不鮮,各種反制我國元首出訪的動作也推陳出新,包括拉攏邦交國與我斷交、不讓總統專機順利過境等,行徑惡劣。
2026-04-21 17:28
據南韓媒體今天(4/21)報導,中韓高層交流受阻,韓媒駐北京特派員了解後發現,中方認為南韓政府口頭上支持「一中原則」,實際上卻表現出親台立場,南韓國家情報院長李鍾奭甚至曾主張,要透過「台灣牌」來管理韓中關係,更讓中方一度要求南韓作出解釋。
2026-04-21 17:09
中國央視週二(21日)下午報導,巴基斯坦的外交消息人士表示,伊朗代表團的「前期工作團隊」已經抵達巴基斯坦首都伊斯蘭馬巴德。這可能是伊朗在最後一刻願意派人與美國談判的訊號。
本網站使用Cookie以便為您提供更優質的使用體驗,若您點擊下方“同意”或繼續瀏覽本網站,即表示您同意我們的Cookie政策,欲瞭解更多資訊請見