快訊

    被爆是高志綱小三 林倪安10大聲明曝光「全面提告」

    2025-12-08 17:04 / 作者 林佳鋒
    林倪安不滿被爆料是高志綱小三,發出10點聲明,強調全面提告。翻攝IG
    女星林倪安日前被匿名爆料,介入中職「統一7-ELEVEn獅」一二軍總監兼統籌教練高志綱婚姻、大搞婚外情,不過此事疑點重重,高志綱的妻子也發聲明表示從未發文指控丈夫,如今(12/8)林倪安也透過經紀公司發表10點聲明澄清外界傳聞,強調全面提告。

    一名帳號C開頭的網友多次在網路上發文,怒批「第三者最基本的是臉皮夠厚,總算見識到」,上月28日直接點名「林倪安是高志綱的小三」,掀起網路熱議,網友推測該帳號是元配所有。不過高志綱妻子蔡志潔上周二已透過律師事務所發表聲明,強調自己被冒用,已經嚴重影響家庭生活,若繼續冒充,不排除提告。

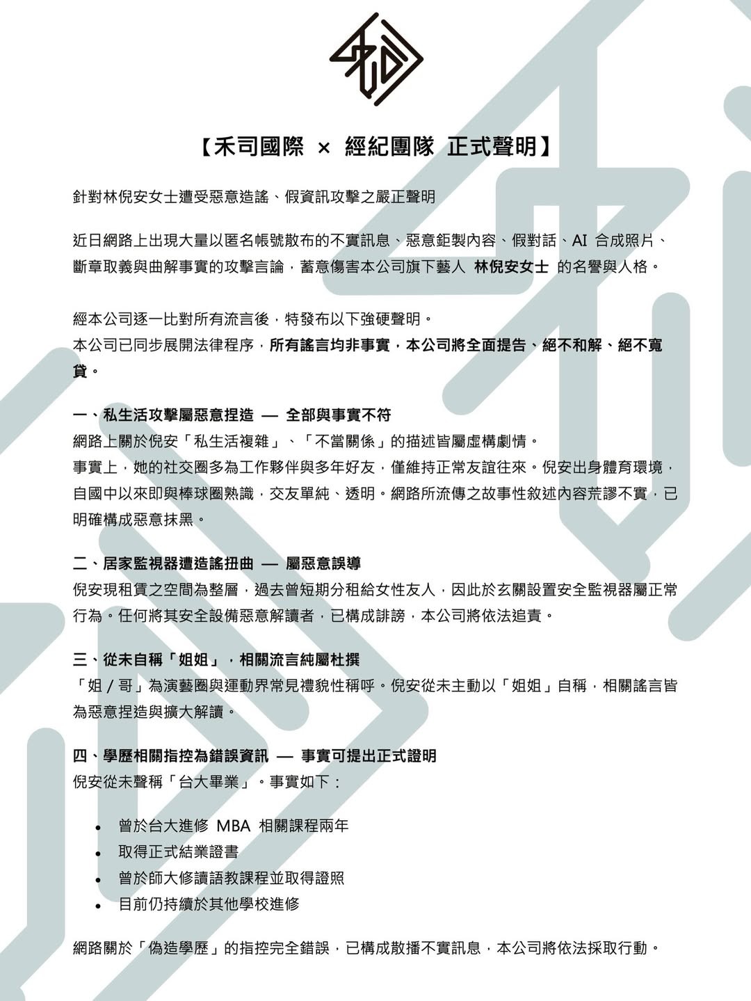
    被網友指控是小三的林倪安今天也發表10點聲明:第一,私生活攻擊屬惡意捏造,全部與事實不符;第二,居家監視器遭造謠扭曲,屬惡意誤導;第三,從未自稱「姐姐」,相關流言純屬杜撰;第四,學歷相關指控為錯誤資訊,她從未聲稱「台大畢業」。

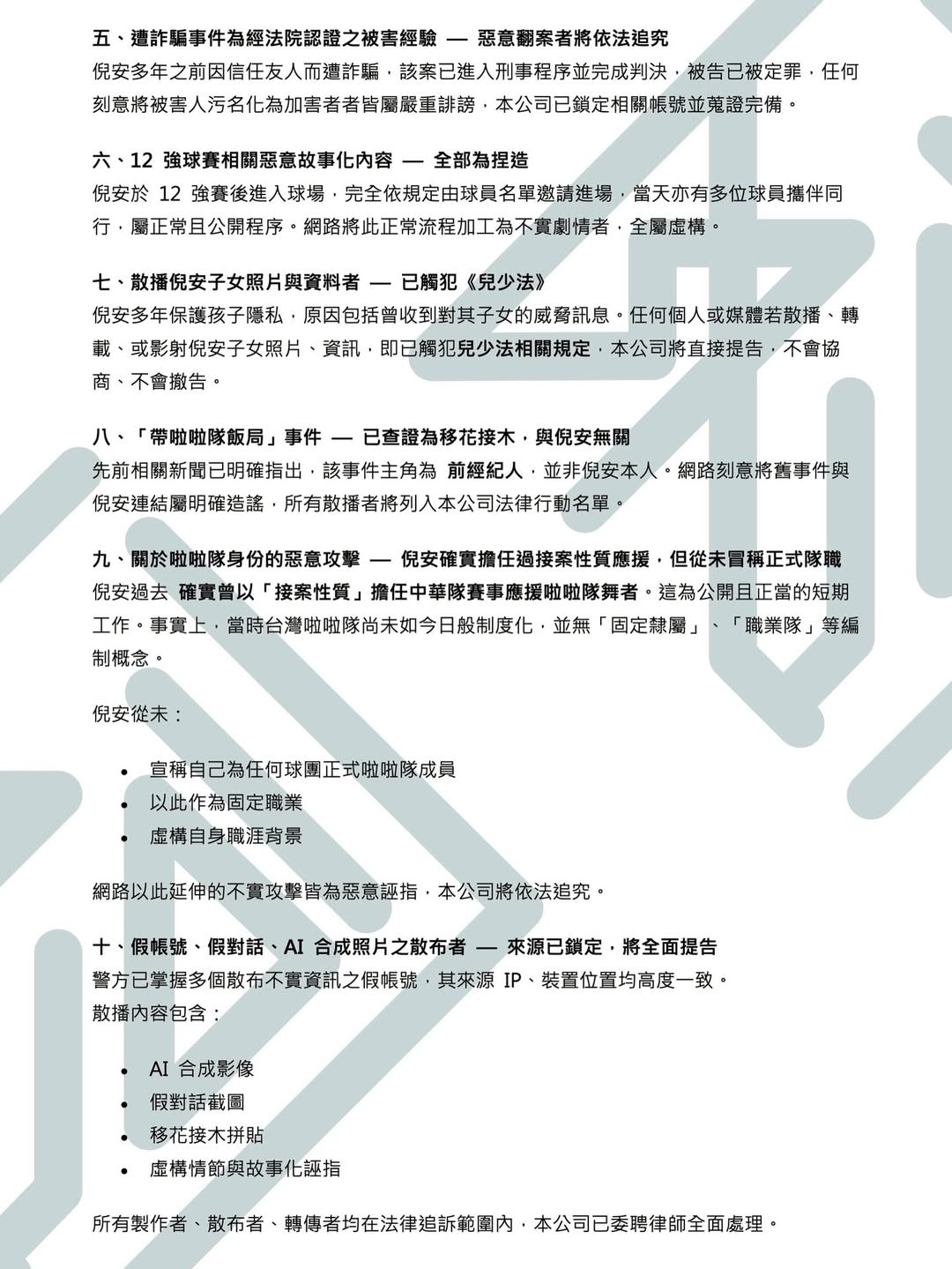
    第五點聲明,遭詐騙事件為經法院認證之被害經驗,惡意翻案者將依法追究;第六,12強球賽相關惡意故事化内容,全部為捏造;第七,散播倪安子女照片與資料者,已觸犯《兒少法》;第八,對於「帶啦啦隊飯局」事件,已查證為移花接木,與林倪安無關;第九,關於啦啦隊身份的惡意攻擊,林倪安確實擔任過接案性質應援,但從未冒稱正式隊職;第十,假帳號、假對話、AI合成照片之散布者的來源已鎖定,將全面提告。



    林佳鋒 收藏文章

    本網站使用Cookie以便為您提供更優質的使用體驗,若您點擊下方“同意”或繼續瀏覽本網站,即表示您同意我們的Cookie政策,欲瞭解更多資訊請見